RU:WeeklyOSM

| Userboxes | |||||||||
|---|---|---|---|---|---|---|---|---|---|
| |||||||||
О проекте
weeklyOSM - это дочерний проект Германского OSM блога (так же известного как Wochennotiz). Инфраструктура weeklyOSM была создана в рамках проекта Comenius "Моё сообщество и моя история в OpenStreetMap" интернациональной командой из пяти стран и как ожидается, постепенно будет передано в руки сообщества.
Основная цель состоит в обмене OSM новостями на разных языках в дополнение к немецкому и английскому. В действительности weeklyOSM выходит через несколько дней после выпуска немецкой версии новостей Wochennotiz.
Языки
- Администратор сайта Madalina Ionescu и Anthony Bennett.
- weeklyOSM доступен на следующих языках (в алфавитном порядке)
| Доступные языки | Текущая команда | Бывшие участники | Комментарии |
|---|---|---|---|
| Brazilian Portuguese | Vitor, João, Alexandre | joined in July 2015 | |
| Czech | Tomas, Vop, Marián, | - | |
| English | Anthony, Andy, Bogus, Oliver, Manfred, Wided, Michael, Stephan, Jinal Foflia, Marc Gemis, Christoph, Peda |
Andrew | - |
| German | Marc, Christoph, Peda, Michael, Stephan, Walter, Manfred | Wochennotiz | |
| Indonesian | Adityo | - | |
| Japanese | Satoshi IIDA | - | |
| Russian | Timofey | Lev | |
| Spanish | Carlos, Laura, Luis, Ruben, Marcos | Susanna | - |
| Turkish | Can Unen | - | |
| former languages | |||
| Romanian | Madalina | not enough feedback from the community | |
| French | Emmanuel Dewaele | - | |
| NN | NN | NN | NN |
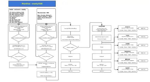
Рабочий процесс и инструменты

OSMBC
|
![]() |
Что такое функции - Открыть - Редактировать - Предпросмотр - Закрыть в OSMBC?
Посмотреть анимированные GIF о OSMBC в Руководстве для начинающих
Wordpress
Обратите внимание: weeklyOSM это не только переведенный Немецкий Wochennotiz, Чешская команда покажет вам, как они добавляют Чешские новости. Конечно, каждая команда может добавить специфичные для своего языка заметки, более того, они обеспечивают интересными новостями всё OSM сообщество с помощью немецкой Wochennotiz.
Вики OSM
Документация нашей деятельности. Английская версия должна рассматриваться в качестве главной страницы, к которой все другие языки должны соотноситься.
Объем работы
Для каждого доступного языка требуются около трех человек, необходимые для обеспечения удовлетворительного уровня качества переводов. Перевод - это конечно, большая часть работы, но и корректура является очень важной составляющей.
Связанные проекты
MychOSM - Моя сообщество, и моя история в OpenStreetMap
Общение внутри команды
Члены команды часто общаться по электронной почте, из-за того что "она просто работает в любое время и в любом месте". Мы стремимся использовать современные средства связи и перенести большинство обсуждений в Slack. Slack предлагает групповую связь в удобном виде, он работает в веб-браузере, может быть доступ с помощью приложений для мобильных устройств, поддерживает XMPP и IRC, и, оказывается, очень эффективен.
Хотите присоединится к нам?
Мы всегда благодарны помощи от картографов (а также не картографов!). Как вы можете видеть, каждый выпуск weeklyOSM включает в себя много повторяющейся работы и ваша поддержка будет оценена. Вы можете реально помочь (даже если вы ограничены во времени).
Это может включать перевод некоторых частей или помощь в корректировке статьи. Таким образом, вы сможете читать новости, прежде чем любой другой это сделает ;-) Email: info
weeklyosm
eu или с помощью блога.
Текущие задачи
- 2015-05-31 создание этой вики-страницы
Немного статистики
Ежемесячные просмотры в общем
| Январь | Февраль | Март | Апрель | Май | Июнь | Июль | Август | Сентябрь | Октябрь | Ноябрь | Декабрь | Всего | |
|---|---|---|---|---|---|---|---|---|---|---|---|---|---|
| 2014 | - | - | - | - | - | - | - | - | 13 | 4016 | 4027 | 3982 | 12038 |
| 2015 | 9450 | 4299 | 6622 | 5123 | 5002 | 5075 | - | - | - | - | - | - | 34425 |
Немного графиков
|
| |
![]() | ||



