Ankeny, Iowa
City
Ankeny City Hall
Ankeny City Hall
Official seal of Ankeny, Iowa
Motto: 
"Bringing it all together"
Interactive map of Ankeny
Coordinates: 41°43′36″N 93°36′15″W / 41.72667°N 93.60417°W / 41.72667; -93.60417
Country United States
State Iowa
CountyPolk
IncorporatedFebruary 28, 1903
Government
  TypeMayor-Council-Manager Government[1]
  MayorMark Holm
Area
  Total30.47 sq mi (78.92 km2)
  Land30.47 sq mi (78.92 km2)
  Water0.00 sq mi (0.00 km2)
Elevation988 ft (301 m)
Population
 (2020)
  Total67,887
  Estimate 
(2022)
72,222
  Rank7th in Iowa
  Density2,227.92/sq mi (860.21/km2)
Time zoneUTC−6 (CST)
  Summer (DST)UTC−5 (CDT)
ZIP codes
50023, 50021, 50015
Area code515
FIPS code19-02305
GNIS feature ID2393960[3]
Public Transit
Websitewww.ankenyiowa.gov

Ankeny (/ˈŋkəni/, /ˈæ-/) is a city in Polk County, Iowa, United States and a suburb of the state capital of Des Moines, as part of the Des Moines-West Des Moines, IA metropolitan statistical area.[4] As of the 2020 census, the population of Ankeny was 67,887, making it the seventh most populous city in the state. It is one of the fastest-growing cities in Iowa.[5][6] Currently, the city's incorporated area totals 29.14 square miles.[4]

History

Ankeny was founded as an agrarian community on April 22, 1875, by John Fletcher Ankeny and Sarah "Sally" Ankeny (née Wolgamot) on eighty acres purchased on July 11, 1874, for US$1,600. The town, a single square mile, was formally incorporated on February 28, 1903.[7][8][9]

In 1881, the town of Ankeny consisted of seven houses, a Methodist Church, a depot, a combination store/post office, livery stable, a blacksmith shop, rooming house, machine shop, and a school. There was no delivery of mail in the area at this time, and newspapers arrived in town on the train every Friday.

Ankeny Historical Society[8]

The railroad was eventually laid from Des Moines to Ames, via Ankeny. This rail was completed in 1874 and passenger service established on July 11, 1880, for 33 cents. In the 19th century, the city's industry was primarily agriculture — specifically sorghum and swine production. The former was processed at a nearby mill, while the latter were driven to the market at Keokuk, Iowa.[7][8]

20th century

A local newspaper, the Ankeny Times, began publication on May 17, 1902. Utilities continued to slowly develop with telephone service in 1903 and sparse electricity in 1907. Standard residential electricity only became widespread in 1919 after the Central Light and Power Company was authorized to construct a power plant and operate in the city.[7][8][10]

Ankeny's first fire department, a volunteer department, was established in 1907 and sparsely outfitted. Four significant fires ravaged the business district (locally known as uptown) between 1932 and 1940, but businesses rebuilt.[7][11]

In the early 20th century, coal mining became significant as many companies opened shafts and mines near the city in 1903, 1907, and 1908. The Enterprise Coal Company utilized Ankeny as a company town and went on to produce over 100,000 tons of coal in 1914, ranking among the top 24 coal producers in the state.[12][13] In 1912, United Mine Workers Local 2476 in Ankeny had 246 members, over half of the total population at the time, and Local 2511 in Enterprise had 395 members.[14]

Aerial photo of Ankeny circa 1958 (published in 1959 Ankeny High School yearbook)
Aerial photo of Ankeny circa 1958 (published in 1959 Ankeny High School yearbook)

World War II and Post-War

Prior to the 1930s, most of the land in Ankeny found agricultural use: however, manufacturing became increasingly significant. In the 1940s, amidst World War II, the US federal government vacated and seized farms via eminent domain in 1941 for the construction of a military ordnance plant. The plant was fully operational from 1942 until being put on standby on V.E. Day, 1945 and officially closed immediately prior to VP day.[8][15][16]

Post-World War II, Deere & Company purchased the factory in 1947, which began to manufacture agricultural equipment under the new name John Deere Des Moines Works. The rest of the land surrounding the plant was purchased by Iowa State University for agricultural research.[8][15]

In 1958, mail delivery to residences began. The same year, a second local newspaper, the Ankeny Press-Citizen, began publication on October 1. The city's status was upgraded in 1961 from town to city by the state and federal government. In 1966, the Ankeny Times stopped publication.[8][10][17]

Later 20th century

In August 1967, Des Moines Area Community College purchased 240 acres on the southeast of the Iowa State University plot: construction began in 1968 on a new main campus (a.k.a. Ankeny Campus). Construction on main facilities continued through the 1970s. Also in the summer of 1967, Faith Baptist Bible College and Theological Seminary was established in Ankeny. The college was formerly based in Omaha, Nebraska and known as Omaha Bible Institute (OBI) and Omaha Baptist Bible College (OBBC).[15][18][19]

An F4 tornado struck the city in June 1974, along with Des Moines, Pleasant Hill, Runnells, Boundurant, and Carlisle. Casualties totaled two dead and fifty injured. Local Ankeny stores offered discounts in the wake of the tornado.[20][21][22][23]

In 1989, public and private interests began planning for a local airport in northeast Polk County. Ankeny Regional Airport, the result of the project, opened in February 1994, with the first flight being a Cessna 182 Skylane.[24]

21st century

In 2003, changes in Iowa state law allowed Iowa State University to sell off its research plot near Ankeny, which it did to the city in June 2005 for $23.6 million. The year prior, in 2004, the city government requested proposals for a new district called Prairie Trail to be created on the plot. Later in September 2005, the city sold the land to Dennis Albaugh, whose company submitted the chosen proposal, for the same price. The city agreed to invest up to $20 million in basic infrastructure for the district, which Albaugh's company agreed to match and enter into a Civic Trust Fund to be used for public facilities.[15][1]

In 2008, Ankeny was recognized as one of the top ten towns for families by Family Circle.[25] In 2009, Ankeny was ranked No. 62 in MONEY Magazine's top 100 places to live list.[26]

In May 2017, an $8.5 million bond referendum was successfully held to create a new, modern library. The project, having an overall budget of $25 million, broke ground on July 1, 2018. The old Kirkendall Public Library had been used since 1996 and had 26,000 square feet (2,400 m2) while the new library has 55,000 square feet (5,100 m2) of space.[27][28] The new Kirkendall Public Library opened in February 2020.[29]

Geography

Ankeny is located in north-central Polk County. It is bordered on the east by Interstate 35, with U.S. Route 69 running through the center of the town. Most of the area of Ankeny is dry land with a small number of park ponds and streams. According to the United States Census Bureau, the city has a total area of 29.33 square miles (75.96 km2), all land. The City itself states that 29.14 square miles (75.5 km2) of that land is incorporated.[4][30][31][32]

Like most of Polk County, Ankeny exists at the bottom area of the Des Moines Lobe, a topographical landscape area, in an area known as the Bemis Advance. The Lobe was formed during the Wisconsin glaciation leaving significant deposits resulting in an area with low relief.[33]

The upper sediments Ankeny sits upon are primarily a variable mixture of silt, sand, gravel, and loam types less than 8 meters in depth. The water table is seasonally elevated. The bedrock the city sits on is part of the Cherokee Group and composed of primarily grey shale and sandstone, with secondary black shale, coal, and mudstone.[34][35]

Climate

According to the Köppen Climate Classification system, Ankeny has a hot-summer humid continental climate, abbreviated "Dfa" on climate maps.

Climate data for Ankeny, Iowa, 1991–2020 normals, extremes 1950–present
Month Jan Feb Mar Apr May Jun Jul Aug Sep Oct Nov Dec Year
Record high °F (°C) 67
(19)
74
(23)
90
(32)
93
(34)
99
(37)
102
(39)
105
(41)
106
(41)
100
(38)
94
(34)
83
(28)
70
(21)
106
(41)
Mean maximum °F (°C) 52.7
(11.5)
58.3
(14.6)
73.1
(22.8)
83.0
(28.3)
88.8
(31.6)
93.5
(34.2)
96.1
(35.6)
94.8
(34.9)
91.2
(32.9)
84.6
(29.2)
70.3
(21.3)
57.0
(13.9)
97.1
(36.2)
Mean daily maximum °F (°C) 29.5
(−1.4)
34.2
(1.2)
47.4
(8.6)
61.0
(16.1)
71.9
(22.2)
81.8
(27.7)
85.7
(29.8)
83.7
(28.7)
77.1
(25.1)
63.6
(17.6)
47.8
(8.8)
34.7
(1.5)
59.9
(15.5)
Daily mean °F (°C) 20.6
(−6.3)
25.1
(−3.8)
37.4
(3.0)
49.5
(9.7)
61.1
(16.2)
71.3
(21.8)
75.2
(24.0)
72.7
(22.6)
65.0
(18.3)
52.0
(11.1)
38.4
(3.6)
26.3
(−3.2)
49.5
(9.7)
Mean daily minimum °F (°C) 11.7
(−11.3)
16.0
(−8.9)
27.4
(−2.6)
38.1
(3.4)
50.3
(10.2)
60.8
(16.0)
64.7
(18.2)
61.7
(16.5)
52.9
(11.6)
40.5
(4.7)
28.9
(−1.7)
18.0
(−7.8)
39.2
(4.0)
Mean minimum °F (°C) −9.6
(−23.1)
−6.3
(−21.3)
7.0
(−13.9)
22.0
(−5.6)
35.1
(1.7)
46.9
(8.3)
52.2
(11.2)
50.6
(10.3)
36.7
(2.6)
22.9
(−5.1)
10.4
(−12.0)
−3.0
(−19.4)
−13.1
(−25.1)
Record low °F (°C) −28
(−33)
−34
(−37)
−23
(−31)
8
(−13)
26
(−3)
40
(4)
42
(6)
39
(4)
22
(−6)
5
(−15)
−7
(−22)
−25
(−32)
−34
(−37)
Average precipitation inches (mm) 0.97
(25)
0.99
(25)
2.01
(51)
4.00
(102)
5.26
(134)
5.37
(136)
4.19
(106)
4.72
(120)
3.62
(92)
2.67
(68)
1.86
(47)
1.39
(35)
37.05
(941)
Average snowfall inches (cm) 6.2
(16)
8.0
(20)
3.7
(9.4)
0.7
(1.8)
0.0
(0.0)
0.0
(0.0)
0.0
(0.0)
0.0
(0.0)
0.0
(0.0)
0.6
(1.5)
1.0
(2.5)
4.5
(11)
24.7
(62.2)
Average precipitation days (≥ 0.01 in) 6.1 5.9 7.5 10.6 12.2 10.9 9.1 9.9 8.3 8.0 6.7 7.0 102.2
Average snowy days (≥ 0.1 in) 4.1 4.2 1.7 0.6 0.0 0.0 0.0 0.0 0.0 0.3 0.7 3.6 15.2
Source 1: NOAA[36]
Source 2: National Weather Service[37]

Demographics

Historical population
CensusPop.Note
1910445
192064845.6%
1930632−2.5%
194077923.3%
19501,22957.8%
19602,964141.2%
19709,151208.7%
198015,42968.6%
199018,48219.8%
200027,11746.7%
201045,58268.1%
202067,88748.9%
2022 (est.)72,2226.4%
U.S. Decennial Census[38][5]
The population of Ankeny, Iowa from US census data
The population of Ankeny, Iowa from US census data

Since the city's first census results in 1910 of 445 inhabitants, Ankeny's population has grown to an estimated 67,887 people in 2020, an increase of 48% from the 45,562 of the 2010 census, which itself was a 68.1% increase from 2000.[6][39][40][41]

Ankeny has been noted multiple times in recent years by the Census Bureau for rapid population growth, being listed as the fourth fastest growing city July 2016 – 2017 with a growth rate of 6.4% and the tenth fastest growing July 2017 – 2018 with a growth rate of 4.6%.[42][43] To keep pace with growing population numbers, the city has requested a special census every decade since the 1970s in 1975, 1985, 1994, 2005, and 2014.[44][45]

High growth rates have led to nearly 80% of Ankeny residents surveyed in 2018 to agree the city's population growth was "somewhat too fast" or "much too fast". The growth has also led to infrastructure strain and challenges.[46]

2020 census

As of the 2020 United States Census, there were 67,887 people and 24,532 households residing in the city. The racial makeup of the city was 93.4% White, 1.4% African American, 0.1% Native American, 2.3% Asian, 0.6% from other races, and 2.6% from two or more races. Hispanic or Latino of any race were 2.8% of the population.[47]

There were 24,532 households, of which 27.3% had children under the age of 18 living with them. The average household size was 2.61.[47]

Regarding household income, the median household income was $89,484 while per capita income was $41,784. Poverty affected 4.6% of families.[47]

2010 census

As of the 2010 United States Census, there were 45,582 people, 17,433 households, and 12,087 families residing in the city. The population density was 1,554.1 inhabitants per square mile (600.0/km2). There were 18,339 housing units at an average density of 625.3 per square mile (241.4/km2). The racial makeup of the city was 94.7% White, 1.2% African American, 0.1% Native American, 2.0% Asian, 0.1% Pacific Islander, 0.6% from other races, and 1.3% from two or more races. Hispanic or Latino of any race were 2.3% of the population.[48]

There were 17,433 households, of which 38.4% had children under the age of 18 living with them, 58.9% were married couples living together, 7.2% had a female householder with no husband present, 3.2% had a male householder with no wife present, and 30.7% were non-families. 22.6% of all households were made up of individuals, and 6.2% had someone living alone who was 65 years of age or older. The average household size was 2.58 and the average family size was 3.08.[48]

The median age in the city was 31.9 years. 27.7% of residents were under the age of 18; 9.1% were between the ages of 18 and 24; 33.7% were from 25 to 44; 21.1% were from 45 to 64; and 8.3% were 65 years of age or older. The gender makeup of the city was 49.0% male and 51.0% female.[48]

Regarding household income, the median income was $51,914 while average income was $70,883. Family income had a median of $62,982 and average of $82,446. Among full-time, year-round workers, the median earnings were $46,478 for men and $36,040 for women. Poverty affecting families was present at a 10.1% general rate with a 28.9% rate of families run by single mothers. Poverty affected 13.8% of inhabitants, 19.2% of minor inhabitants, and 12.1% of those 18 years old and older.[49]

2014 special census

In 2014, a special census was performed by decision of the city, on which it spent $825,000. This census was completed on December 12, 2014, and listed a new official population count of 54,598 inhabitants and 21,918 households, an increase of 19.7% and 25.7%, respectively, to the 2010 decennial census. Documenting the increased population numbers allowed the city to accrue an estimated $4.5 million more in allocated state funding for road construction and repairs.[44][45][50][51]

Economy

Ankeny's economic industry breakdown (2019)

  Education and Healthcare Services (23.34%)
  Finance, Insurance, and Real Estate (14.07%)
  Retail (11.99%)
  Professional Services (9.03%)
  Entertainment and Recreation (7.81%)
  Manufacturing (7.77%)
  Construction (5.59%)
  Other Services (5.13%)
  Public Administration (4.81%)
  Transportation, Warehousing, and Utilities (3.71%)
  Wholesale (3.68%)
  Agriculture (1.78%)
  Information and Data (1.29%)
Delaware Avenue, a business-heavy thoroughfare
Delaware Avenue, a business-heavy thoroughfare

The Ankeny city government's fiscal year 2020 budget listed total property values of $779 million in commercial, $177 million in industrial, $56 million in utilities, $113 million in multi-residential, and $4.64 billion in residential property. The median home value is $197,500. In 2018, the budget reads, Ankeny "saw one of its best years for construction activity" with commercial construction valued $71 million and residential construction valued $173 million. The number of businesses in Ankeny for the year totaled 5,089 with $972 million in taxable retail sales.[1]

The largest businesses by highest taxable valuation are as follows: Deere & Company ($42.6 million), DRA Properties, LC ($36 million), Mid-American Energy ($27.4 million), DLE Seven, LLC ($24 million), Casey's General Stores ($23.3 million), Hurd Fleet, LLC ($21.7 million), Denny Elwell Family, LC ($20.8 million), B&G Foods North America ($19.9 million), Woodland Reserve Apartments, LC ($19.9 million), and Perishable Distributors of Iowa, Ltd. (a Hy-Vee subsidiary) ($17.3 million).[1]

The largest employers by number of employees are as follows: Ankeny Community Schools (1,965), Deere & Company (1,900), Casey's General Stores (1,260), the City of Ankeny (786), Perishable Distributors of Iowa, Ltd. (687), Des Moines Area Community College (611), Baker Group (560), Purfoods (517), B&G Foods North America (400), and Accumold (350).[1]

Industry-wise, the largest percentages of industry occupation are as follows: education and health care services (23.34%), finance, insurance, and real estate (14.07%), retail (11.99%), professional services (9.03%), entertainment and recreation (7.81%), manufacturing (7.77%), construction (5.59%), other services (5.13%), public administration (4.81%), transportation, warehousing, and utilities (3.71%), wholesale (3.68%), agriculture (1.78%), information and data (1.29%).[1]

The United States Census Bureau estimates that between 2013 and 2017 that 78.7% of the population 16 years old and older were part of the civilian labor force with 73.4% specifically for women.[52]

Previously in 2012, the Census Bureau's Survey of Business Owners (SBO) reported that 4,388 businesses called Ankeny home with a total reported $8.081 billion in business and $748 million in annual payroll. Of those businesses, the reported industries were 619 construction, 143 wholesale, 547 retail, 198 transportation and warehousing, 93 data and information technology, 279 finance and insurance, 491 real estate and rental, 478 professional, scientific, and technical services, and 248 administrative, supportive, waste management, and remediation.[53]

Parks and recreation

There was previously a YMCA in Ankeny, of the YMCA of Greater Des Moines. On March 1, 2019,[54] that YMCA closed due to problems with funding and a decline in the number of members.[55]

Public and private parks

Ankeny currently has "60 parks covering over 800 acres with a mixture of recreational facilities" which include athletic facilities, playgrounds, green spaces, picnic shelters, two aquatic centers, two community centers, a dog park, bandshell, skate park, disc golf course, and more. Ankeny has many trail areas in the city totaling over 100 miles of length. The city has two sports complexes. The larger Prairie Ridge Sports Complex comprises 124 acres and provides well-maintained fields for a variety of ball sports. Many public and private sports organizations and teams base themselves at the complex which serves over 6,500 youth athletes. The smaller Hawkeye Park Sports Complex features a handful of fields typically used for adult leagues and individual recreational use. In addition, the city operates Otter Creek Golf Course, a 200.6 acre facility, as a public golf venue.[1][56][57][58]

The city puts on a variety of recreational programs year-round, sometimes involving school district facilities, which range from all-ages athletic teams and training, senior citizen activities, seasonal/holiday events, dances, first aid and CPR training, arts and crafts, public yoga, charter bus expeditions, and basic skills. Artistic and cultural organizations also exist within the city such as the Ankeny Area Historical Society, Ankeny Art Center, Ankeny Community Band, Ankeny Community Chorus, Ankeny Community Theatre, and Art for Ankeny.[1][56][59]

Miracle Park, a 14,000 square feet (1,300 m2) playground, is an "all-inclusive" facility specifically designed to accommodate special needs youth. Designed in 2015, the Park adjoins the nearby Ankeny Miracle League baseball field, which provides a location for a local special needs baseball league.[60][61]

In 2019, the city estimates 160,000 attendees to the two aquatic centers during the summer season, over 14,000 sports events held at the two complexes, over 36,000 participants in public programming (with about 7,600 of those in senior citizen programs), and 29,300 rounds of golf played at Otter Creek.[1]

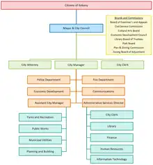
Government

Structure of Ankeny's local/city government
Structure of Ankeny's local/city government

The city code of Ankeny specifies the municipal governance is in the form of a Mayor–council government while the description in city documents describes the city as "Mayor/Council/Manager". The Mayor and City Council officers are elected for four year terms with Council terms overlapping. Any elected positions in the city fall under Chapter 376 of the Code of Iowa.[62][1]

Mayor

The current Mayor of Ankeny is Mark Holm. Holm, a former City Council member, was elected in November 2021 and took office in January 2022.[63]

The office of Mayor, as listed in the city code, acts as the city CEO and supervises the whole of city governance, representing the city, working as President of the City Council, and appointing officers and officials. The baseline mayoral salary is $10,000 yearly plus expense reimbursement. In regards to Council legislation, the Mayor may only approve, veto, or disregard, never voting on the legislation. The Mayor also appoints one of the members of the council as Mayor Pro Tem.[62]

City council

The city council consists of five members. The current members are Bobbi Bentz (Mayor Pro Tem), Kelly Whiting, Jeff Perry, Todd Shafer, and Joe Ruddy.

The council maintains local legal, economic, civic, and public authority over the city, as well as appointing city officers. One member of the council is appointed by the Mayor as Mayor Pro-Tem whom also serves as vice-president of the council and discharges the Mayor's duties if absent or unable. Mayor veto of Council decisions can be overridden by supermajority. Councilor salaries are $7,000 yearly.[62]

Education

Primary and secondary

Ankeny features both public and private institutions for primary and secondary education.

Ankeny Community School District

Ankeny's public school district is the sixth largest district of its kind in the state with an approximate $190 million yearly budget. It currently educates nearly 12,000 students and employs over 1,500.[64] It serves most of the city limits.[65] The district encompasses sixteen school buildings and has two feeder systems with corresponding institutions.[64][66] In 2013, the community school district split into the current two high school system. The district slowly split incoming students into separate systems until the full split was made in 2013. Prior to the split, Ankeny's universal mascot was the Hawk, with the Jaguar being introduced with the new secondary system based around Ankeny Centennial High School.[67][68]

Other public schools

A portion of southern Ankeny on the edge of the city limits is in the Saydel Community School District.[69]

An expanding portion of northern Ankeny, (Northgate, Northgate East, Harvest Ridge) is in the North Polk Community School District, located in Alleman.[70]

Private

Ankeny Christian Academy (a.k.a. ACA) is a private, accredited, and non-denominational Christian school that offers both primary and secondary schooling, as well as preschool. The school was established in February 1992 and opened its doors in August 1993, moving to its current 1604 West 1st Street location in early 2000.[71]

St. Luke the Evangelist Catholic School was opened in August 2015 by the Diocese of Des Moines on the western side of the city at 1102 NW Weigel The initial school and church building had a cost of $8.2 million. Dr. The school initially housed K-3rd grade students.[72] Each year following, a new grade is added until it serves K-8th grade students in 2020.[73] On October 21, 2021, a groundbreaking was held for an expansion with a cost of $3.5 million, with $3.2 million paid through cash and gifts.[74] The area Catholic high school is Dowling Catholic High School in West Des Moines.

Post-secondary

Ankeny hosts a variety of public and private post-secondary education institutions.

Public

Des Moines Area Community College (a.k.a. DMACC) has been based in the city since creation of the Ankeny Campus in the summer of 1967. The Campus currently educates over 15,000 students on their 304-acre plot and offers a large variety of degree, diploma, and certificate programs. Since its inception, the college has been undergoing near-constant additions and renovations. Many other campuses exist across the state under the direction of the Ankeny Campus.[15][18][75][76]

Iowa State University formerly operated a research farm in south Ankeny. However, that land was sold off in 2005 and is now being developed as the Prairie Trail district.[15]

Private

Faith Baptist Bible College and Theological Seminary, the oldest private college in Ankeny, has been an institution in the city since 1967. Originally founded as the Omaha Bible Institute in 1921, the college changed names to the Omaha Baptist Bible College in 1960, before moving from Omaha, Nebraska to Ankeny in the summer of 1967. The graduate-level seminary was added in January 1986.[76][19]

Upper Iowa University, based in Fayette, Iowa, operates an extension facility in the city at 1535 SE Delaware Ave.[76]

Infrastructure

Transportation

The city of Ankeny lists, as of 2018, 543 miles of road, 369 cul-de-sacs, 6,238 street lights, and 72 traffic signals on city roadways.[1]

Ankeny Regional Airport, a public, non-commercial airport, provides air access to Ankeny and has since 1994. The airport currently claims to be the state's third-busiest and allows corporate, individual, and freight use. It is a relief airport for Des Moines International Airport.[24][77]

Des Moines Area Regional Transit (a.k.a. DART), a public transit agency, operates an express bus route between Ankeny and Des Moines. The route includes stops at DMACC's Ankeny Campus and the High Trestle Trail trailhead in the city. Additionally, the agency operates on-call shuttle services in the city as well.[78][79]

Notable people

See also

References

  1. 1 2 3 4 5 6 7 8 9 10 11 "Adopted Annual Budget 2020". City of Ankeny (PDF). Retrieved October 30, 2019.
  2. "2020 U.S. Gazetteer Files". United States Census Bureau. Retrieved March 16, 2022.
  3. 1 2 U.S. Geological Survey Geographic Names Information System: Ankeny, Iowa
  4. 1 2 3 "Geography | City of Ankeny". www.ankenyiowa.gov. Retrieved October 28, 2019.
  5. 1 2 "2020 Census State Redistricting Data". census.gov. United states Census Bureau. Retrieved August 12, 2021.
  6. 1 2 "U.S. Census Bureau QuickFacts: Ankeny city, Iowa". www.census.gov. Retrieved October 28, 2019.
  7. 1 2 3 4 City of Ankeny. "History | City of Ankeny". Retrieved October 28, 2019.
  8. 1 2 3 4 5 6 7 "Early Ankeny History". Ankeny Historical Society. Retrieved October 28, 2019.
  9. Wright, Karla (2016). Iowa's Devoted Daughter: the Story of Miss Harrier Louise Ankeny and Her American Family. Amazon CreateSpace. pp. 14–16, 85–92.
  10. 1 2 Humanities, National Endowment for the. "About The Ankeny times. (Ankeny, Polk County, Iowa) 1902-1966". Retrieved November 15, 2019.
  11. "April 2017 Issue" (PDF). Ankeny through the decades… recalling Ankeny news from the 1940s, 1960s, 1990s (Newsletter). Ankeny Historical Society. April 2017. p. 1. Retrieved October 28, 2019. Fire Destroys Half Ankeny Business Area: A raging fire destroyed half of the Ankeny business section, causing an estimated $50,000 loss. Five stores covering a half-block area burned to the ground during the blaze which consisted of the following places: Lamberti meat market and grocery store, Thompson harness shop, the office of Dr. Henderson, veterinarian, Wright Pharmacy, Sexton cafe, and Margaret's Beauty Shoppe, where the fire originated. The fire department was called but it had gained such a start before being discovered and there was a strong wind blowing, which made it difficult to check; this was the third major blaze in Ankeny in the past ten years. Ankeny Times, May 17, 1940
  12. Henry Hinds, The Coal Deposits of Iowa, Chapter I of Iowa Geological Survey Annual Report, 1908, Des Moines, 1909, page 132, 143.
  13. Frederick E. Saward, The Coal Trade, 1915, page 65.
  14. Tally Sheet, Proceedings of the 23rd Annual Convention of the United Mine Workers of America Jan 16 – February 2, 1912, Indianapolis; Volume 2, page 184A.
  15. 1 2 3 4 5 6 Urban Design Associates. "Prairie Trail Ankeny: Site History" (PDF). Archived (PDF) from the original on June 29, 2007. Retrieved 2006-10-02.
  16. "Des Moines Ordnance Plant". Ankeny Historical Society. Retrieved October 29, 2019.
  17. "October 2019 Issue" (PDF). Ankeny through the decades… recalling Ankeny news from the 1940s, 1960s, 1990s (Newsletter). Ankeny Historical Society. October 2019. p. 1. Retrieved October 28, 2019. First Issue of the Ankeny Press-Citizen, Our Purpose: This is the first issue of the Ankeny Press-Citizen. We hope you like it. To begin with, you will receive the Press-Citizen free of charge. After the initial free distribution subscriptions will be taken. One year's subscription will cost $1.50. During this period when you receive the paper-free, and any time afterward, we would appreciate your comments, criticisms, and ideas. We want to make this paper one that each one of you will want to read every Thursday. Only with your comments can we do this. We want to call your attention to a few factors to look for in this first edition. You will note that all the news is local, from the lead story on page one all the way to the last article on page eight. The size of the paper is called tabloid. Because it is easy to read, easy to handle, and it doesn't take much space. Ankeny Press-Citizen, Oct. 1, 1958
  18. 1 2 "DMACC History". dmacc.edu. Retrieved October 29, 2019."DMACC History 1960s". dmacc.edu. Retrieved October 29, 2019. "DMACC History 1970s". dmacc.edu. Retrieved October 29, 2019.
  19. 1 2 "History of Faith". Faith Baptist Bible College. Retrieved October 30, 2019.
  20. "1974 Tornado | United States | Ankeny Area Historical Society". Ankeny Historical Society. Retrieved October 29, 2019.
  21. "Ankeny-Runnells, IA F4 Tornado – June 18, 1974 – Tornado Talk". Retrieved October 29, 2019.
  22. Lageschulte, Melanie (June 16, 2014). "New exhibit chronicles 1974 Ankeny tornado". Des Moines Register. Retrieved October 29, 2019.
  23. "July 2019 Issue" (PDF). Ankeny through the decades… recalling Ankeny news from the 1940s, 1960s, 1990s (Newsletter). Ankeny Historical Society. July 2019. p. 8. Retrieved October 28, 2019. After the tornado in June, several Ankeny stores offered sales to customers. Shown are ads from Flatt's Clothing and Bacot Frontier Furniture. Ankeny Press-Citizen, July 11, 1974
  24. 1 2 "Ankeny Regional Airport History". Ankeny Regional Airport. Retrieved November 11, 2019.
  25. "Family Circle - Best Town For Families". City of Ankeny. July 14, 2008. Archived from the original on July 19, 2011. Retrieved 2011-02-02.
  26. "Best Places to Live 2009". CNN.
  27. Ta, Linh. "Des Moines Register". Des Moines Register. Retrieved October 29, 2019.
  28. "Officials break ground at new Ankeny library site". Des Moines Register. Retrieved October 29, 2019.
  29. "Library | City of Ankeny".
  30. "US Gazetteer files: 2010, 2000, and 1990". United States Census Bureau. February 12, 2011. Retrieved April 23, 2011.
  31. "US Gazetteer files 2010". United States Census Bureau. Archived from the original on January 12, 2012. Retrieved 2012-05-11.
  32. "Ankeny Street Map". City of Ankeny. January 5, 2018.
  33. "Des Moines Lobe". Iowa Geological Survey. June 15, 2017. Retrieved November 12, 2019.
  34. Quade, Deborah J.; Giglierano, James D.; Bettis III, E. Arthur; Artz, Joe A. (September 2003). "Surficial Geologic Materials of Polk County, Iowa" (PDF). Iowa Department of Natural Sources (PDF). United States Geological Survey. Retrieved November 12, 2019.
  35. Pope, John P.; Witzke, Brian J.; Anderson, Raymond R.; et al. (June 2002). "Bedrock Geology of South-Central Iowa" (PDF). Iowa Geological Survey. Retrieved November 13, 2019.
  36. "U.S. Climate Normals Quick Access". National Oceanic and Atmospheric Administration. Retrieved July 23, 2022.
  37. "NOAA Online Weather Data". National Weather Service. Retrieved July 23, 2022.
  38. "Census of Population and Housing". Census.gov. Retrieved June 4, 2015.
  39. "History | City of Ankeny". www.ankenyiowa.gov. Retrieved October 28, 2019.
  40. "Population & Housing Occupancy Status 2010" (PDF). United States Census Bureau. Retrieved August 15, 2022.
  41. "Data from the 2010 Census". State Data Center of Iowa. Archived from the original on July 26, 2011. Retrieved 2011-08-14.
  42. Census Bureau Reveals Fastest-Growing Large Cities. United States Census Bureau. May 24, 2018. Retrieved May 22, 2019.
  43. Bureau, US Census. "Fastest-Growing Cities Primarily in the South and West". The United States Census Bureau. Retrieved October 28, 2019.
  44. 1 2 "Ankeny Requests Special Census". whotv.com. July 28, 2014. Retrieved October 29, 2019.
  45. 1 2 "Why is Ankeny spending $865,000 on a special census?". KCCI. July 28, 2014. Retrieved October 29, 2019.
  46. "Is Ankeny growing too fast? Nearly 4 in 5 residents say yes, but nearly all would recommend living there". Des Moines Register. Retrieved August 10, 2019.
  47. 1 2 3 "United States Census Bureau, Quick Facts, Ankeny, Iowa". United States Census Bureau. July 1, 2021. Retrieved April 1, 2022.
  48. 1 2 3 "United States Census Bureau, Quick Facts Ankeny, IA". United States Census Bureau. 2021. Archived from the original on May 22, 2022. Retrieved April 1, 2022.
  49. "SELECTED ECONOMIC CHARACTERISTICS 2006-2010 American Community Survey 5-Year Estimates". United States Census Bureau. 2010. Archived from the original on February 13, 2020. Retrieved October 29, 2019.
  50. Bureau, US Census. "Official Counts for Governmental Units in Iowa". www.census.gov. Retrieved October 29, 2019.
  51. Ta, Linh. "Des Moines Register". Des Moines Register. Retrieved October 29, 2019.
  52. "U.S. Census Bureau QuickFacts: Ankeny city, Iowa". United States Census Bureau. Retrieved October 30, 2019.
  53. "Statistics for All U.S. Firms by Industry, Gender, Ethnicity, and Race for the U.S., States, Metro Areas, Counties, and Places: 2012 Survey of Business Owners". United States Census Bureau. Retrieved October 30, 2019.
  54. "Ankeny Family YMCA to close its doors for good, CEO says". KCCI. January 18, 2019. Retrieved April 25, 2021.
  55. Richardson, Ian (January 18, 2019). "Ankeny YMCA will close March 1, citing declining memberships and lack of long-term facility". Des Moines Register. Retrieved April 25, 2021.
  56. 1 2 "Ankeny Parks and Recreation 2019 Fall/2020 Winter Program Guide - Powered by PageTurnPro.com". www.pageturnpro.com. Retrieved October 31, 2019.
  57. "Ankeny Parks and Trails Map". City of Ankeny. 2019. Retrieved October 31, 2019.
  58. "Parks | City of Ankeny". City of Ankeny. Retrieved October 31, 2019.
  59. "Cultural Organizations | City of Ankeny". City of Ankeny. Retrieved October 31, 2019.
  60. "Miracle Park | Facility Directory Detail | City of Ankeny". City of Ankeny. Retrieved October 31, 2019.
  61. "Ankeny Miracle Park - All Inclusive Playground and Miracle League Field". landscape structures. Retrieved October 31, 2019.
  62. 1 2 3 "Ankeny, IA - Code of Ordinances". American Legal Publishing Corporation. 2019. Retrieved November 5, 2019.
  63. "Mayor & City Council | City of Ankeny". City of Ankeny. Retrieved February 13, 2020.
  64. 1 2 "Quick Facts / Quick Facts". Ankeny Community School District. Retrieved October 30, 2019.
  65. "Ankeny" (PDF). Iowa Department of Education. Retrieved April 2, 2020.
  66. "Feeder System GFX2" (PDF). Ankeny Community School District (PDF). April 2014. Retrieved October 29, 2019.
  67. Bain, Matthew. "Iowa City-West Liberty High split just like Ankeny-Centennial split". Iowa City Press-Citizen. Retrieved October 30, 2019.
  68. "High School Insider - Latest stories - Ankeny freshmen to wear Centennial uniforms". apps.desmoinesregister.com. Retrieved October 30, 2019.
  69. "Saydel" (PDF). Iowa Department of Education. Retrieved April 2, 2020.
  70. "North Polk Community School District Map | Iowa Department of Education". educateiowa.gov. Retrieved April 16, 2023.
  71. "About ACA". Ankeny Christian Academy. Retrieved October 30, 2019.
  72. Ta, Linh (June 23, 2015). "Ankeny's first Catholic school ready for students". Des Moines Register. Retrieved April 25, 2021.
  73. "Why choose St. Luke the Evangelist?".
  74. "St. Luke the Evangelist Catholic School and Parish breaks ground for addition". Des Moines Register. Roman Catholic Diocese of Des Moines. December 8, 2021. Retrieved April 25, 2021. - This is a special for the paper and not written by paper staff.
  75. "DMACC Ankeny Campus". DMACC. Retrieved October 30, 2019.
  76. 1 2 3 "Education | City of Ankeny". City of Ankeny. Retrieved October 30, 2019.
  77. "About". Ankeny Regional Airport. Retrieved November 11, 2019.
  78. "DART Express Route 98 – Ankeny – DART Express Bus Routes". DART. Retrieved November 11, 2019.
  79. "DART On Call Services – Ankeny On Call – Des Moines Bus Line". DART. Retrieved November 11, 2019.
  80. "#468 Dennis Albaugh - The World's Billionaires 2009 - Forbes.com". www.forbes.com. Retrieved October 30, 2019.
  81. "Paul Rhoads". Rivals.com. Retrieved January 3, 2011.
  82. "Connie Yori". Coach biography. University of Nebraska. Archived from the original on September 23, 2015. Retrieved January 3, 2010.
This article is issued from Wikipedia. The text is licensed under Creative Commons - Attribution - Sharealike. Additional terms may apply for the media files.