CHRNB4
Available structures
PDBOrtholog search: PDBe RCSB
Identifiers
AliasesCHRNB4, cholinergic receptor nicotinic beta 4 subunit
External IDsOMIM: 118509 MGI: 87892 HomoloGene: 20196 GeneCards: CHRNB4
Orthologs
SpeciesHumanMouse
Entrez

1143

108015

Ensembl

ENSG00000117971

ENSMUSG00000035200

UniProt

P30926

Q8R493

RefSeq (mRNA)

NM_000750
NM_001256567

NM_148944

RefSeq (protein)

NP_000741
NP_001243496

NP_683746

Location (UCSC)Chr 15: 78.62 – 78.73 MbChr 9: 54.94 – 54.96 Mb
PubMed search[3][4]
Wikidata
View/Edit HumanView/Edit Mouse

Neuronal acetylcholine receptor subunit beta-4 is a protein that in humans is encoded by the CHRNB4 gene.[5][6]


Interactive pathway map

Click on genes, proteins and metabolites below to link to respective Wikipedia articles. [§ 1]

[[File:
NicotineActivityonChromaffinCells_WP1603
[[
]]
[[
]]
[[
]]
[[
]]
[[
]]
[[
]]
[[
]]
[[
]]
[[
]]
[[
]]
[[
]]
[[
]]
[[
]]
[[
]]
NicotineActivityonChromaffinCells_WP1603
|alt=Nicotine Activity on Chromaffin Cells edit]]
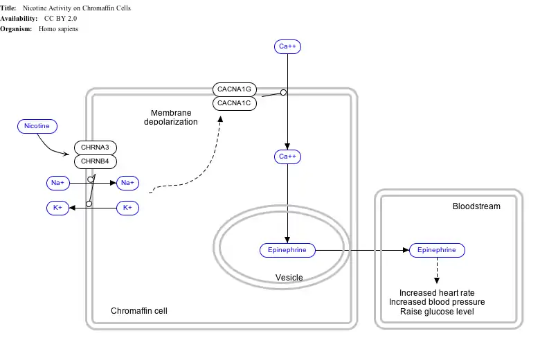
Nicotine Activity on Chromaffin Cells edit
  1. The interactive pathway map can be edited at WikiPathways: "NicotineActivityonChromaffinCells_WP1603".

See also

References

  1. 1 2 3 GRCh38: Ensembl release 89: ENSG00000117971 - Ensembl, May 2017
  2. 1 2 3 GRCm38: Ensembl release 89: ENSMUSG00000035200 - Ensembl, May 2017
  3. "Human PubMed Reference:". National Center for Biotechnology Information, U.S. National Library of Medicine.
  4. "Mouse PubMed Reference:". National Center for Biotechnology Information, U.S. National Library of Medicine.
  5. Eng CM, Kozak CA, Beaudet AL, Zoghbi HY (Apr 1991). "Mapping of multiple subunits of the neuronal nicotinic acetylcholine receptor to chromosome 15 in man and chromosome 9 in mouse". Genomics. 9 (2): 278–282. doi:10.1016/0888-7543(91)90253-B. PMID 2004777.
  6. "Entrez Gene: CHRNB4 cholinergic receptor, nicotinic, beta 4".

Further reading

This article incorporates text from the United States National Library of Medicine, which is in the public domain.


This article is issued from Wikipedia. The text is licensed under Creative Commons - Attribution - Sharealike. Additional terms may apply for the media files.