| საქართველოს თავდაცვის სამინისტრო | |
![]() Coat of arms of Georgia | |
![]() Emblem of the Ministry of Defence of Georgia | |
| Agency overview | |
|---|---|
| Formed | 1991 |
| Jurisdiction | Government of Georgia |
| Headquarters | General Kvinitadze Str. N20, Tbilisi, Georgia 0112 |
| Employees | 42,542 |
| Annual budget | ₾1.3 billion in 2023 ($489.7 million)[1] |
| Agency executives |
|
| Website | www.mod.gov.ge |
The Ministry of Defense of Georgia (Georgian: საქართველოს თავდაცვის სამინისტრო, sakartvelos tavdatsvis saministro) is the Georgian government ministry in charge of the Defense Forces of Georgia and regulating activities in defence of the country from external threats, preserving territorial integrity and waging wars on behalf of Georgia. The Minister of Defence is appointed and removed from the post by the Prime Minister of Georgia. The ministry is currently headed by Juansher Burchuladze.
History
In the midst of dissolution of Soviet Union and political turmoil in Georgia in late 1980s, the Georgian military played an important role in the struggle for and retaining power. In November 1992, the Parliament of Georgia passed a law creating Council for National Security and Defense. The council reported all its activities to the parliament but was directly subordinate to the head of state and commander in chief of the armed forces. Eduard Shevardnadze was then appointed the Council Chairman. Georgian politicians Jaba Ioseliani and Tengiz Kitovani were appointed deputy chairmen by Shevardnadze while Tedo Japaridze, the Georgian MFA expert on the United States became the chairman's aide. The council had the full right to issue binding resolutions on military and security matters of Georgia. In May 1993, Ioseliani and Kitovani were relieved of their duties in the council and disbanded of their government power bases, allowing Shevardnadze to assume greater power.[3]

The Ministry of Defence was established in 1991.[4] When the Soviet Union ceased to exist, Georgia was able to retain only a few military assets of the Soviet Army stationed in the Georgian SSR with modest amounts of military equipment, most of them obsolescent. Due to the Georgian Civil War, the Georgian military shrunk and was limited in resources. Lack of financial resources forced the Georgian government to allocate less money to defence with defence budget being as little as GEL 55 million ($36.7 million) in 1999. There also was lack of coordination between seven independent armed forces which existed in Georgia in 1999, among them the Armed Forces, National Guard of Georgia, Border Guards, Interior Troops, Independent Assault Brigade, Police Special Duties Unit and Special Service for the Protection of the State (SSPS).
By 2005 Georgian government consolidated the seven branches of the defence forces. The National Guard and the Independent Assault Brigade were incorporated into the Georgian Armed Forces under the Ministry of Defence, the Border Guards and Police Special Duties Unit were subordinated to the Ministry of Internal Affairs. The number of the active duty personnel in the Armed Forces was reduced to 15,000. As a part of Georgian foreign and security policy, the government has been trying towards progressive integration into European and Euro-Atlantic political, economic, and security structures. State Ministry for Euro-Atlantic Integration was also created as a part of the process.
According to the amendment to the law on "Approval of the Number of Georgian Military Forces" passed on July 15, 2007 the number of military servicemen in the Georgian Military was increased by 5,000 servicemen bringing the total number to 37,000 military servicemen.[3]
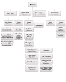
Subordinate Institutions/Units
.png.webp)
The ministry is headed by the Minister, aided by the First Deputy and two Deputy Ministers. It consists of four main departments:
- State Military Scientific-Technical Center "Delta"
- Military Police Department
- General Inspection
- Military Intelligence Department.[5]
The institutions subordinated to the ministry are:
- State Hydrographic Service
- Cadets Military Lyceum of Georgia
- Krtsanisi National Training Center
- Sachkhere Mountain Training School
Budget
The budget of the Ministry of Defense in 1999 was GEL 55 million ($36.7 million). By 2023, the ministry's budget is GEL 1.3 billion (USD 489.7 million), compared to GEL 1.1 billion (USD 414.3 million) in 2022 (increased rate by USD 75.4 million).[6]
See also
References
- ↑ "Georgian Parliament Approves 2023 State Budget". Retrieved 2023-10-25.
- ↑ "Ministry of Defence. Ministry Deputies". Retrieved 2015-05-23.
- 1 2 "Global Security. Georgia - Ministry of Defence". Retrieved 2011-04-12.
- ↑ "Вооружённые силы Грузии" [Armed Forces of Georgia]. Archived from the original on 2013-08-05. Retrieved 2011-04-12.
- ↑ "Ministry of Defence. Structure". Retrieved 2011-04-12.
- ↑ "Georgian Parliament Approves 2023 State Budget". Retrieved 2023-10-25.

