Multimedia Messaging Service (MMS) is a standard way to send messages that include multimedia content to and from a mobile phone over a cellular network. Users and providers may refer to such a message as a PXT, a picture message, or a multimedia message.[1] The MMS standard extends the core SMS (Short Message Service) capability, allowing the exchange of text messages greater than 160 characters in length. Unlike text-only SMS, MMS can deliver a variety of media, including up to forty seconds of video, one image, a slideshow[2] of multiple images, or audio.

The most common use involves sending photographs from camera-equipped handsets. Media companies have utilized MMS on a commercial basis as a method of delivering news and entertainment content, and retailers have deployed it as a tool for delivering scannable coupon codes, product images, videos, and other information.

The 3GPP and WAP groups fostered the development of the MMS standard, which is now continued by the Open Mobile Alliance (OMA).

Multimedia messaging service was built using the technology of SMS messaging, first developed in 1984[2] as a captive technology which enabled service providers to "collect a fee every time anyone snaps a photo."[3]

The commercial introduction of MMS started in March 2002.[4]

Between 2010 and 2013, MMS traffic in the U.S. increased by 70% from 57 billion to 96 billion messages sent.[5] This is due in part to the wide adoption of smartphones.

Technical description

MMS messages are delivered in a different way from SMS. The first step is for the sending device to encode the multimedia content in a fashion similar to sending a MIME message (MIME content formats are defined in the MMS Message Encapsulation specification). The message is then forwarded to the carrier's MMS store and forward server, known as the MMSC (Multimedia Messaging Service Centre). If the receiver is on a carrier different from the sender, then the MMSC acts as a relay, and forwards the message to the MMSC of the recipient's carrier using the Internet.[6]

Once the recipient's MMSC has received a message, it first determines whether the receiver's handset is "MMS capable" or not. If it supports the standards for receiving MMS, the content is extracted and sent to a temporary storage server with an HTTP front-end. An SMS "control message" containing the URL of the content is then sent to the recipient's handset to trigger the receiver's WAP browser to open and receive the content from the embedded URL. Several other messages are exchanged to indicate the status of the delivery attempt.[7] Before delivering content, some MMSCs also include a conversion service that will attempt to modify the multimedia content into a format suitable for the receiver. This is known as "content adaptation".

If the receiver's handset is not MMS capable, the message is usually delivered to a web-based service from where the content can be viewed from a normal internet browser. The URL for the content is usually sent to the receiver's phone in a normal text message. This behavior is usually known as a "legacy experience" since content can still be received by the user.

The method for determining whether a handset is MMS capable is not specified by the standards. A database is usually maintained by the operator, and in it each mobile phone number is marked as being associated with a legacy handset or not. This method is unreliable, however, because customers can independently change their handsets, and many of these databases are not updated dynamically.

MMS does not utilize operator-maintained "data" plans to distribute multimedia content; they are used only if the user clicks links inside the message.

E-mail and web-based gateways to the MMS system are common. On the reception side, the content servers can typically receive service requests both from WAP and normal HTTP browsers, so delivery via the web is simple. For sending from external sources to handsets, most carriers allow a MIME encoded message to be sent to the receiver's phone number using a special e-mail address combining the recipient's public phone number and a special domain name, which is typically carrier-specific.

Challenges

There are some challenges with MMS that do not exist with SMS:

Handset configuration can cause problems sending and receiving MMS messages.
  • Content adaptation:[8] Multimedia content created by one brand of MMS phone may not be entirely compatible with the capabilities of the recipient's MMS phone. In the MMS architecture, the recipient MMSC is responsible for providing for content adaptation (e.g., image resizing, audio codec transcoding, etc.), if this feature is enabled by the mobile network operator. When content adaptation is supported by a network operator, its MMS subscribers enjoy compatibility with a larger network of MMS users than would otherwise be available.
  • Distribution lists: Current MMS specifications do not include distribution lists nor methods by which large numbers of recipients can be conveniently addressed, particularly by content providers, called Value-added service providers (VASPs) in 3GPP. Since most SMSC vendors have adopted FTP as an ad-hoc method by which large distribution lists are transferred to the SMSC prior to being used in a bulk-messaging SMS submission, it is expected that MMSC vendors will also adopt FTP.
  • Bulk messaging: The flow of peer-to-peer MMS messaging involves several over-the-air transactions that become inefficient when MMS is used to send messages to large numbers of subscribers, as is typically the case for VASPs. For example, when one MMS message is submitted to a very large number of recipients, it is possible to receive a delivery report and read-reply report for each and every recipient. Future MMS specification work is likely to optimize and reduce the transactional overhead for the bulk-messaging case.
  • Handset configuration: Unlike SMS, MMS requires a number of handset parameters to be set. Poor handset configuration is often blamed as the first point of failure for many users. Service settings are sometimes preconfigured on the handset, but mobile operators are now looking at new device management technologies as a means of delivering the necessary settings for data services (MMS, WAP, etc.) via over-the-air programming (OTA).
  • WAP Push: Few mobile network operators offer direct connectivity to their MMSCs for content providers. This has resulted in many content providers using WAP push as the only method available to deliver 'rich content' to mobile handsets. WAP push enables 'rich content' to be delivered to a handset by specifying the URL (via binary SMS) of a pre-compiled MMS, hosted on a content provider's web server. A consequence is that the receiver who pays WAP per kb or minute (as opposed to a flat monthly fee) pays for receiving the MMS, as opposed to only paying for sending one, and also paying a different rate.

Although the standard does not specify a maximum size for a message, 300 kB and 600 kB are the recommended sizes used by networks[9] for compatibility with MMS 1.2 and MMS 1.3 devices respectively. The limit for the first generation of MMS was 50 kB.[10]

Interfaces

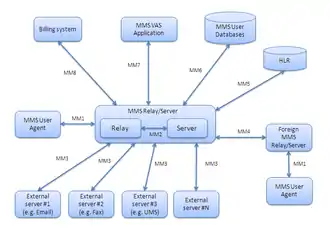
MMSC Reference Architecture
  • MM1: the 3GPP interface between MMS User Agent and MMS Center (MMSC, the combination of the MMS Relay & Server)
  • MM2: the 3GPP interface between MMS Relay and MMS Server
  • MM3: the 3GPP interface between MMSC and external servers
  • MM4: the 3GPP interface between different MMSCs
  • MM5: the 3GPP interface between MMSC and HLR
  • MM6: the 3GPP interface between MMSC and user databases
  • MM7: the 3GPP interface between MMS VAS applications and MMSC
  • MM8: the 3GPP interface between MMSC and the billing systems
  • MM9: the 3GPP interface between MMSC and an online charging system
  • MM10: the 3GPP interface between MMSC and a message service control function
  • MM11: the 3GPP interface between MMSC and an external transcoder

Decline and discontinuation

Due to lower cost and improved functionality provided by modern internet-based instant messengers such as WhatsApp, Telegram, and Signal, MMS has been discontinued by several telcos since the early 2020s.

Countries that have discontinued MMS include: India (BSNL; from 1 November 2015),[11] Philippines (Sun Cellular, Smart Communications, TNT; from 28 September 2018),[12] Singapore (Singtel, M1, Starhub; from 16 November 2021),[13] Kazakhstan (Kcell; from 6 May 2022),[14] Switzerland (Swisscom, Salt Mobile; from 10 January 2023),[15][16] Germany (Vodafone; from 17 January 2023).[17]

See also

References

  1. "How to send a PXT". Vodafone Hutchison Australia Pty Limited. 2015. Archived from [by Google.http://vodafone.intelliresponse.com/index.jsp?id=1576&question=How+to+send+a+PXT&requestType=NormalRequest&source=100 the original] on 2017-05-10. Retrieved 2016-02-02. PXT is a really easy way to send a picture, sound, video, animation or text to another phone or email address. They're also known as MMS, picture messages or multimedia messages. [...] If you're used to sending TXT messages, sending a PXT is pretty similar. {{cite web}}: Check |url= value (help)
  2. 1 2 "The History of Multimedia Messaging (MMS) - MMS London". www.mmsworldlondon.com. Archived from the original on 2017-05-04. Retrieved 2016-12-27.
  3. Parks, Bob (October 2000). "Wired Magazine, The Big Picture - Philippe Kahn". Wired. Archived from the original on 2006-03-26. Retrieved 2006-04-20.
  4. Le Bodic, Gwenaël (2005). Mobile Messaging Technologies and Services: SMS, EMS and MMS (2nd ed.). John Wiley & Sons. p. 208. ISBN 0-470-01143-2.
  5. "CTIA's Annual Survey Says US Wireless Providers Handled 3.2 Trillion Megabytes of Data Traffic in 2013 for a 120 Percent Increase Over 2012". www.ctia.org. Archived from the original on 2014-07-23. Retrieved 2014-07-29.
  6. "Overview of MMS" Archived 2009-08-27 at the Wayback Machine, mbuni
  7. "Sending MMS Notifications and Content" Archived 2009-09-25 at the Wayback Machine, now.sms
  8. Coulombe, Stéphane; Guido Grassel (July 2004). "Multimedia Adaptation for the Multimedia Messaging Service". IEEE Communications Magazine. 42 (7): 120–126. doi:10.1109/MCOM.2004.1316543. S2CID 4785100.
  9. "MMS definition", GSM Arena
  10. "MMS Developer's Guide" (PDF). Ericsson Mobility World USA. October 2001. Retrieved May 12, 2021.
  11. "BSNL to shutdown MMS from November 1 - Times of India".
  12. "Smart, Sun to discontinue MMS by September » YugaTech - Philippines Tech News & Reviews".
  13. "Farewell, MMS: Messaging service set to end after mid-November - The Straits Times".
  14. "Kcell stops MMS service - Telecompaper".
  15. "Goodbye MMS: Swisscom to phase out MMS service ... - Swisscom Community".
  16. "Salt. - MMS Discontinuation".
  17. "Vodafone switches off the MMS - January 04, 2023 - MarketScreener".
This article is issued from Wikipedia. The text is licensed under Creative Commons - Attribution - Sharealike. Additional terms may apply for the media files.