This article represents the structure of the Belgian Armed Forces as of May 2020:
Chief of Defence
The Belgian Armed Forces are headed by the Chief of Defence with the rank of General, who is assisted by a Vice-Chief of Staff and three Assistant Chief of Staff (ACOS) with the rank of Lieutenant General. Six general directorates headed by Major Generals manage the bureaucratic aspects of the Belgian Armed Forces.[1]
- Chief of Defence
- Vice-Chief of Defence
- Policy & Governance Support Cluster (Gv Spt)
- Staff Department Strategy (ACOS Strat)
- Staff Department Operations and Training (ACOS Ops & Trg)
- Staff Department Intelligence and Security (ACOS IS)
- Defense Inspector General
- General Directorate Health & Well-being (DG H&WB)
- General Directorate Legal Support (DG Jur)
- General Directorate Strategic Communication (DG StratCom)
- General Directorate Budget and Finances (DG BF)
- General Directorate Material Resources (DG MR)
- General Directorate Human Resources (DG HR)
- Land Component
- Air Component
- Maritime Component
- Medical Component
- Vice-Chief of Defence
Land Component
The Land Component (French: Composante Terre Dutch: Landcomponent) is commanded by a Major general and has the following organization:
- Land Component Operational Command (COMOPSLAND), in Evere[2]
- Land Component Competence Centre, in Leopoldsburg[3]
- Military Police Group, in Evere[4]
- Alpha Detachment, in Evere covers the province of Flemish Brabant and the city of Brussels
- Bravo Detachment, in Nivelles covers the provinces of Walloon Brabant, Hainaut and Namur
- Charlie Detachment, in Marche-en-Famenne covers the provinces of Liege and Luxembourg
- Delta Detachment, in Leopoldsburg covers the provinces of Limburg and Antwerp
- Echo Detachment, in Lombardsijde covers the provinces of West Flanders and East Flanders
- Explosive Removal and Destruction Service (DOVO-SEDEE), in Oud-Heverlee[5]
- Movement Control Group, in Peutie[6]
- Civil-Military Engagement Group, in Heverlee and Nieuwpoort (Civil-military co-operation & psychological warfare unit)[7]
- 29th Logistic Battalion, in Grobbendonk[8]
- Field Accommodation Unit, at Beauvechain Air Base (a company-sized unit tasked with building military camps for out of area operations)[9]
- Training Camp Elsenborn, in Bütgenbach[10]
- Training Camp Lagland, in Arlon[11]
Motorized Brigade
The Motorized Brigade (French: Brigade Motorisée Dutch: Gemotoriseerde Brigade) is the Belgian land formation assigned to NATO[12]
- Motorized Brigade, in Leopoldsburg[13][12]
- Headquarters and Services Company, carrying the traditions of the 8th/9th Regiment of the Line, in Leopoldsburg
- Jagers te Paard Battalion (ISTAR), in Heverlee[14]
- Headquarters and Services Squadron, A and B squadrons with Pandur IB reconnaissance vehicles (will be replaced by EBRC Jaguar) and Voltigeurs Platoons for dismounted reconnaissance, C Squadron with Elta SCB-2130A radars, D Squadron (Training)
- 1st/3rd Lancers Battalion, in Marche-en-Famenne[15]
- Headquarters and Services Company, 3x infantry companies with Piranha IIIC wheeled armoured fighting vehicles (will be replaced by VBMR Griffons)
- "Bevrijding" - 5th Line Battalion, in Leopoldsburg[16]
- Headquarters and Services Company, 3x infantry companies with Piranha IIIC wheeled armoured fighting vehicles (will be replaced by VBMR Griffons)
- Chasseurs Ardennais Battalion, in Marche-en-Famenne[17]
- Headquarters and Services Company, 3x infantry companies with Piranha IIIC wheeled armoured fighting vehicles (will be replaced by VBMR Griffons)
- Carabiniers "Prins Boudewijn" - Grenadiers Battalion, in Leopoldsburg[18]
- Headquarters and Services Company, 3x infantry companies with Dingo 2 infantry mobility vehicles (will be replaced by VBMR Griffons)
- 12th Line "Prince Léopold" - 13th Line Battalion, in Spa[19]
- Headquarters and Services Company, 3x infantry companies with Dingo 2 infantry mobility vehicles (will be replaced by VBMR Griffons) and 1x reserve infantry company (German speaking?)
- Artillery Battalion, in Brasschaat
- Headquarters and Services Battery, Mortar Battery with 120mm mortars, Howitzer Battery with LG1 105mm howitzers (a third battery armed with 155mm howitzers will be raised)
- 4th Engineer Battalion, in Amay
- Headquarters and Services Company, Light Combat Engineers Company, Combat Engineers Company, Construction Company, CBRN-defense Company
- 11th Engineer Battalion, in Zwijndrecht
- Headquarters and Services Company, Light Combat Engineers Company, Combat Engineers Company, Construction Company
- 4th Communication and Information Systems Group, in Marche-en-Famenne
- 10th Communication and Information Systems Group, in Leopoldsburg
- 4th Logistic Battalion, in Marche-en-Famenne
- 18th Logistic Battalion, in Leopoldsburg
- Training Camp Beverlo, near Leopoldsburg
- Training Camp Marche, near Marche-en-Famenne
Special Operations Regiment
The Special Operations Regiment combines the Belgian paratroopers, special operations and special forces units. All units of the regiment are airborne qualified.[20]
- Special Operations Regiment, in Marche-en-Famenne[20]
- Headquarters and Services Company, carrying the traditions of the 4th Commando Battalion in Heverlee
- Special Forces Group, in Heverlee
- 2nd Commando Battalion, in Flawinne
- Headquarters and Services Company, 12th, 13th, and 16th commando companies
- 3rd Paratroopers Battalion, in Tielen
- Headquarters and Services Company, 17th, 21st and 22nd paratrooper companies
- 6th Communication and Information Systems Group, in Peutie
- Commando Training Centre, in Marche-les-Dames
- Paratroopers Training Centre, at Schaffen Air Base
Air Component
The Air Component (Dutch: Luchtcomponent French: Composante Air) is commanded by a Major general and has the following organization:[21]
- Air Component Operational Command (COMOPSAIR), in Evere
- Air Traffic Control Centre, in Semmerzake[22]
- Control and Reporting Centre, at Beauvechain Air Base, reports to NATO's Integrated Air Defense System CAOC Uedem in Germany[23]
- Air Component Competence Centre, at Beauvechain Air Base
- Basic Flying Training School, at Beauvechain Air Base
- 5th Squadron, with SF.260D/M+ trainers
- 9th Squadron, with SF.260D/M+ trainers
- Military Glider Centre, with L21B Super Cub and a variety of gliders
- Joint K-9 Unit, in Oud-Heverlee
- Basic Flying Training School, at Beauvechain Air Base
- 80th UAV Squadron, at Florennes Air Base with four MQ-9B SkyGuardian unmanned aerial vehicles[24]
- Aviation Safety Directorate, at Beauvechain Air Base[25]
1st Wing
The 1st Wing operates all helicopters, with the exception of the NH90 NFH helicopters supporting the Maritime Component.
- 1st Wing, at Beauvechain Air Base[26]
- Flying Group
- 15th Squadron (Operational Conversion and Training Unit), with AW109BA Hirundo helicopters
- 17th Squadron, with AW109BA Hirundo helicopters
- 18th Squadron, with NH90 TTH helicopters
- 40th Squadron, at Koksijde Air Base with NH90 NFH helicopters (to move to Ostend Airport in 2023)[27]
- Maintenance Group
- Defense and Support Group
- Flying Group
2nd Tactical Wing
The 2nd Tactical Wing is one of two Air Component fighter wings and operates F-16AM Falcon fighters, which will be replaced by F-35A Lightning II from 2023.[28]
- 2nd Tactical Wing, at Florennes Air Base
- Flying Group
- 1st Squadron (Close air support and reconnaissance), with F-16AM Falcon
- 350th Squadron (Air superiority), with F-16AM Falcon
- Maintenance Group
- Defense and Support Group
- Flying Group
10th Tactical Wing
The 10th Tactical Wing is one of two Air Component fighter wings and operates F-16AM/BM Falcon fighters, which will be replaced by F-35A Lightning II from 2023.[29] As part of NATO's nuclear sharing the US Air Force's 701st Munitions Support Squadron, 52nd Fighter Wing stores B61 tactical nuclear weapons at Kleine Brogel for use with Belgian F-16AM Falcon.
- 10th Tactical Wing, at Kleine Brogel Air Base
- Flying Group
- 31st Squadron (Close air support and nuclear strike), with F-16AM Falcon
- 349th Squadron (Air superiority), with F-16AM Falcon
- Operational Conversion Unit, with F-16BM Falcon
- Maintenance Group
- Defense and Support Group
- Flying Group
15th Air Transport Wing
15th Air Transport Wing operates the tactical and strategic airlift aircraft of the Belgian Armed Forces. Additionally it provides VIP transport services to the Belgian government.
- 15th Air Transport Wing, at Melsbroek Air Base
- Flying Group
- 20th Squadron (Tactical airlift), with C-130H Hercules planes (being replaced by 8 A400M Atlas in 2020-23[30]) Two A400Ms are currently operable, one of which is owned and partially operated by the Luxembourg Air Force, but assigned to the 20th.
- 21st Squadron (Strategic airlift), with Airbus A330 MRTT (in 2021), and two Falcon 7X aircraft.
- Training and Conversion Unit
- Maintenance Group
- Defense and Support Group
- Flying Group
Meteo Wing
The Meteo Wing provides meteorological services to the Belgian Armed Forces and operates 10 remotely operated weather stations across Belgium.[31]
- Meteo Wing, at Beauvechain Air Base
- Military Meteorological Forecasting Centre
- Meteorological School
- Maintenance Workshop
- Meteorological Telecommunications Unit
Naval Component
The Naval Component (Dutch: Marinecomponent French: Composante marine) is commanded by a Divisional admiral.[32] The Maritime Component's ships fall operationally under the joint Belgian-Dutch Maritime Headquarters Benelux in Den Helder, which is commanded by the Dutch Admiral Benelux. The commander of the Belgian Naval Component doubles as Deputy Admiral Benelux.[33]
Maritime Headquarters Benelux
- Maritime Headquarters Benelux, in Den Helder[33]
- Operations Directorate
- Operational Support Directorate
- Karel Doorman-class frigate Maintenance - Royal Dutch Navy[33]
- Tripartite-class minehunter Maintenance - Marine Component[33]
Naval Component Operational Command
- Naval Component Operational Command (COMOPSMAR), in Zeebrugge
- Naval Component Competence Centre, in Bruges
- Naval Component Logistics Centre, in Zeebrugge
- Naval Base Zeebrugge, in Zeebrugge
- Karel Doorman-class frigates F930 Leopold I,[34] and F931 Louise-Marie[35]
- Tripartite-class minehunters M916 Bellis,[36] M917 Crocus,[37] M921 Lobelia,[38] M923 Narcis,[39] and M924 Primula[40]
- Patrol vessels P901 Castor[41] and P902 Pollux[42]
- Command and logistic support vessel A960 Godetia,[43] oceanographic research vessel A962 Belgica,[44] and schoolschip A958 Zenobe Gramme[45]
Medical Component
The Medical Component (French: Composante Médicale Dutch: Medische Component) is commanded by a Major General and has the following organization:
- Medical Component Operational Command (COMOPSMED), in Evere
- Medical Component Competence Centre, in Neder-Over-Heembeek[46]
- Queen Astrid Military Hospital, in Neder-Over-Heembeek[47]
- 14th Medical Battalion, in Peutie and Lombardsijde[48]
- Headquarters and Services Company, 3x medical companies (one company supports the Air Component, one company supports the Naval Component, and one airborne qualified company supports the Special Operations Regiment)
- 23rd Medical Battalion, in Leopoldsburg and Marche-en-Famenne[49]
- Headquarters and Services Company, 3x medical companies (supporting the Motorized Brigade)
- 5th Medical Supplies and Distribution Element, in Nivelles
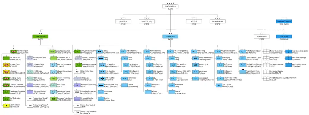
Armed Forces structure graphic

Geographic distribution of operational units
Land Component:
Reconnaissance
Infantry
Commandos/ Paratroopers
Special Forces
Artillery
Engineers
CIS
Logistics
Military Police
Air Component:
Fighter bases
Helicopter bases
Other units
References
- ↑ "La nouvelle organisation de l'état-major général de la défense" (PDF). Direction Générale de la Communication Stratégique. Retrieved 24 May 2020.
- ↑ "De Landcomponent". Belgian Armed Forces. Retrieved 20 May 2020.
- ↑ "Competentiecentrum Landcomponent". Belgian Armed Forces. Retrieved 20 May 2020.
- ↑ "Military Police Group". Belgian Armed Forces. Retrieved 20 May 2020.
- ↑ "Dienst voor Opruiming en Vernietiging van Ontploffingstuigen". Belgian Armed Forces. Retrieved 20 May 2020.
- ↑ "Movement Control Group". Belgian Armed Forces. Retrieved 20 May 2020.
- ↑ "Civil-Military Engagement Group". Belgian Armed Forces. Retrieved 20 May 2020.
- ↑ "29 Bataljon Logistiek". Belgian Armed Forces. Retrieved 20 May 2020.
- ↑ "Field Accommodation Unit". Belgian Armed Forces. Retrieved 20 May 2020.
- ↑ "Kamp Elsenborn". Belgian Armed Forces. Retrieved 20 May 2020.
- ↑ "Kamp Lagland". Belgian Armed Forces. Retrieved 20 May 2020.
- 1 2 "Hoofdkwartier Gemotoriseerde Brigade". Belgian Armed Forces. Retrieved 20 May 2020.
- ↑ "La Brigade Médiane devient la Brigade Motorisée". Belgian Armed Forces. Retrieved 24 November 2018.
- ↑ "Bataljon Jagers te Paard". Belgian Armed Forces. Retrieved 20 May 2020.
- ↑ "1/3 Bataillon de Lanciers". Belgian Armed Forces. Retrieved 20 May 2020.
- ↑ "Bataljon Bevrijding – 5 Linie". Belgian Armed Forces. Retrieved 20 May 2020.
- ↑ "Bataillon de Chasseurs Ardennais". Belgian Armed Forces. Retrieved 20 May 2020.
- ↑ "Bataljon Carabiniers Prins Boudewijn – Grenadiers". Belgian Armed Forces. Retrieved 20 May 2020.
- ↑ "Bataljon 12 Linie Prins Leopold - 13 Linie". Belgian Armed Forces. Retrieved 20 May 2020.
- 1 2 "Hoofdkwartier Special Operations Regiment". Belgian Armed Forces. Retrieved 20 May 2020.
- ↑ "Luchtcomponent". Belgian Armed Forces. Retrieved 20 May 2020.
- ↑ "Air Traffic Control Centre". Belgian Armed Forces. Retrieved 20 May 2020.
- ↑ "Control and Reporting Centre". Belgian Armed Forces. Retrieved 20 May 2020.
- ↑ "80 UAV Squadron". Belgian Armed Forces. Retrieved 20 May 2020.
- ↑ "Aviation Safety Directorate". Belgian Armed Forces. Retrieved 20 May 2020.
- ↑ "1 Wing". Belgian Armed Forces. Retrieved 20 May 2020.
- ↑ "Reddingshelikopters verhuizen naar Oostende". Belgian Defence (in Dutch). 2019-04-23. Retrieved 2019-08-11.
- ↑ "2e Wing Tactique". Belgian Armed Forces. Retrieved 20 May 2020.
- ↑ "10 Tactische Wing". Belgian Armed Forces. Retrieved 20 May 2020.
- ↑ "ANALYSIS: Airbus gearing up for A400M export push". 14 June 2017. Archived from the original on 23 October 2017. Retrieved 23 October 2017.
- ↑ "Meteo Wing". Belgian Armed Forces. Retrieved 20 May 2020.
- ↑ "Marine". Belgian Armed Forces. Retrieved 20 May 2020.
- 1 2 3 4 "Admiral Benelux". Netherlands Royal Navy. Retrieved 20 May 2020.
- ↑ "F930 Leopold I". Belgian Armed Forces. Retrieved 20 May 2020.
- ↑ "F931 Louise-Marie". Belgian Armed Forces. Retrieved 20 May 2020.
- ↑ "M916 Bellis". Belgian Armed Forces. Retrieved 20 May 2020.
- ↑ "M917 Crocus". Belgian Armed Forces. Retrieved 20 May 2020.
- ↑ "M921 Lobelia". Belgian Armed Forces. Retrieved 20 May 2020.
- ↑ "M923 Narcis". Belgian Armed Forces. Retrieved 20 May 2020.
- ↑ "M924 Primula". Belgian Armed Forces. Retrieved 20 May 2020.
- ↑ "P901 Castor". Belgian Armed Forces. Retrieved 20 May 2020.
- ↑ "P902 Pollux". Belgian Armed Forces. Retrieved 20 May 2020.
- ↑ "A960 Godetia". Belgian Armed Forces. Retrieved 20 May 2020.
- ↑ "A962 Belgica". Belgian Armed Forces. Retrieved 20 May 2020.
- ↑ "A958 Zenobe Gramme". Belgian Armed Forces. Retrieved 20 May 2020.
- ↑ "Competentiecentrum Medische Component". Belgian Armed Forces. Retrieved 20 May 2020.
- ↑ "Militair Hospitaal Koningin Astrid". Belgian Armed Forces. Retrieved 20 May 2020.
- ↑ "Nieuw Bataljon bij de Medische Component". Belgian Armed Forces. Retrieved 20 May 2020.
- ↑ "Nieuw Bataljon bij de Medische Component". Belgian Armed Forces. Retrieved 20 May 2020.
